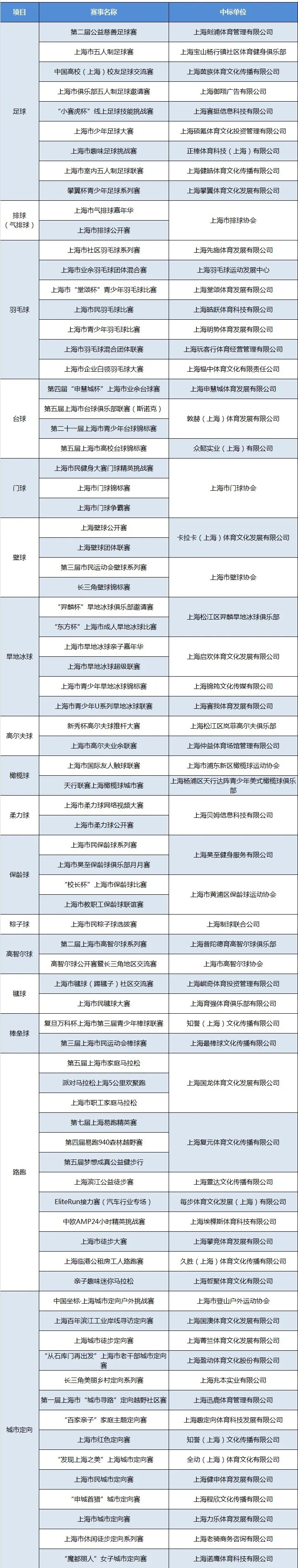
4月29日,上海市第三届市民运动会组委会完成5个联赛项目、22个品牌特色赛事活动与250个竞赛项目市级系列赛的公开招投标工作,分别有37家单位报名联赛项目,144家单位报名品牌特色赛事活动,290家单位报名竞赛项目市级系列赛项目。通过专家评审,最终共有179家单位成为了上海市第三届市民运动会合作伙伴。

联赛项目

品牌特色赛事活动

竞赛项目市级系列赛



上海市第三届市民运动会以“健康上海,人人来赛”为主题,凸显“更亲民、更便利、更普及”的办赛理念,设置竞赛达标、品牌活动、展示服务三大版块。其中,竞赛达标版块由篮球、乒乓球、网球、跆拳道、围棋5个联赛项目、68+X个竞赛项目和2个达标项目组成;品牌活动版块包括市级和区级品牌特色赛事活动,市级举办30+X个品牌特色赛事活动,区级举办“一区一品”全民健身品牌活动;展示服务版块由健身团队集中展示、健身技能公益培训、健身知识科学辅导、健身技能配送服务、健身活动主题沙龙等部分组成。